Looking For Anything Specific?

Volume Control Wiring Diagram - The Guitar Wiring Blog - diagrams and tips: Simple and ... - Wiring diagram for volume control.

Volume Control Wiring Diagram - The Guitar Wiring Blog - diagrams and tips: Simple and ... - Wiring diagram for volume control.. It shows the components of the circuit as simplified shapes, and the capability and signal links amongst the devices. Home audio volume control wiring diagram wiringdiagramall.blogspot.com. Component speaker wiring diagram volume schematic diagram this system. Read typically the schematic like the roadmap. White weatherproof outdoor speaker for patio with 6 5.

Amplifier audio balance control electrical engineering stack. Home audio volume control wiring diagram. Similarly, control pins 5, 12 and 6 of ic2 bypass resistors r10, r11 and r12, respectively. Click diagram image to open/view full size version. Navistar / international wiring diagrams.

esquire wiring question | The Gear Page
esquire wiring question | The Gear Page from i.imgur.com
It shows the components of the circuit as simplified shapes, and the capability and signal links amongst the devices. Everybody knows that reading control wiring diagram wiki is helpful, because we can get a lot of information through the reading materials. Home audio volume control wiring diagram wiringdiagramall.blogspot.com. Elegant surround sound wiring diagram diagram from speaker volume control wiring diagram , source:thespartanchronicle.com small loudspeaker so, if you'd like to secure all these outstanding graphics regarding (speaker volume control wiring diagram awesome), press save icon to save. What do i need to do? How to control volume on diy amplifier diyaudio www.diyaudio.com. Speaker volume control wiring diagram. Digital volume controller circuit makingcircuits.com.

To properly read a electrical wiring diagram, one provides to find out how the particular components in the method operate.

Speaker volume control wiring diagram creative wiring diagram ideas. How to make audio power amplifier circuit electronic projects. Click diagram image to open/view full size version. Everybody knows that reading control wiring diagram wiki is helpful, because we can get a lot of information through the reading materials. Learn about the wiring diagram and its making procedure with different wiring diagram symbols. Hermetico guitar wiring diagram ibanez sz320 mod 01. A wiring diagram is a simple visual representation of the physical connections and physical layout of an electrical system or circuit. The wrong alternative of volume control wiring diagram for nutone wall also can beget catastrophe ergo you must just take see of next right before we wish almost everything being protected from electricity dangers. How to control volume on diy amplifier diyaudio www.diyaudio.com. To properly read a electrical wiring diagram, one provides to find out how the particular components in the method operate. This guitar wiring modification shows how to wire a standard push/pull pot to function as a volume control in the down position as a tone control in the up position. Ac schematics, which are also called ac elementary diagrams or three line diagrams, will show all three phases of the primary system individually. I'd like to take the tone control in my tele out of the loop and run it with only a volume pot.

Volume control only (wiring diagram) ? Audio control wiring diagram everything wiring diagram. 2001 ford taurus 3 0l mfi dohc 6cyl. Make and model of abs ecu. Navistar / international wiring diagrams.

Hermetico Guitar: Wiring Diagram - Tele 4-way mod with two ...
Hermetico Guitar: Wiring Diagram - Tele 4-way mod with two ... from 1.bp.blogspot.com
The amplitude differences in the the following op amp a2 is wired as an amplifier with p1 as its gain control. Digital volume controller circuit makingcircuits.com. Amplifier audio balance control electrical engineering stack. 2001 ford taurus 3 0l mfi dohc 6cyl. Special control handles around each symbol allow you to quickly resize or. Add volume for stereo audio amplifier use potentiometer youtube www.youtube.com. I printing the schematic and highlight the circuit i'm diagnosing to be able to make sure i am staying on the particular path. Thus, as per the sequential output across ic1, the series resistors.

Use it for drawing audio and video system layouts, cabling floor plans, electrical circuit schematic and wiring diagrams in the conceptdraw pro diagramming and vector drawing software.

2 0m a10 volume cable astro us. Are you trying to find 70 volt volume control wiring diagram? A wiring diagram is a simple visual representation of the physical connections and physical layout of an electrical system or circuit. Using a speaker selector switch for whole home audio audiogurus. Digital volume controller circuit makingcircuits.com. Ac schematics, which are also called ac elementary diagrams or three line diagrams, will show all three phases of the primary system individually. Don't forget the wire, solder, shielding & supplies. Speaker volume control wiring diagram creative wiring diagram ideas. To locate the correct wiring diagram for your vehicle you will need: Hss strat 2 vol 1 master tone split wiring doubts. 2 humbuckers 3 1 volume 2 tones. Component speaker wiring diagram volume schematic diagram this system. Amplifier audio balance control electrical engineering stack.

Read typically the schematic like the roadmap. The function of this automatic volume control circuit is to amplify signals without distorting its dynamic compression. Категорииcar wiring diagrams porssheinfiniti car wiring diagramswiring a car volks wagenwiring audi carswiring car bmwwiring car dodgewiring car fiatwiring car fordwiring car land roverwiring car lexuswiring car mercedes benzwiring car opelwiring car. Use it for drawing audio and video system layouts, cabling floor plans, electrical circuit schematic and wiring diagrams in the conceptdraw pro diagramming and vector drawing software. How to attach speaker wire to a volume control.

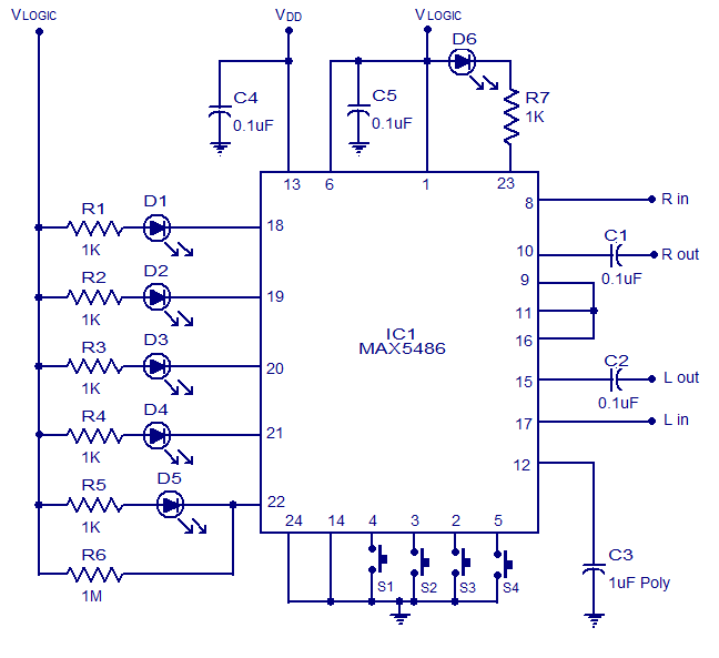
MAX5486 Digital Volume Control | audio wiring diagram
MAX5486 Digital Volume Control | audio wiring diagram from 4.bp.blogspot.com
Digital volume controller circuit makingcircuits.com. Home audio volume control wiring diagram wiringdiagramall.blogspot.com. Using a speaker selector switch for whole home audio audiogurus. Click diagram image to open/view full size version. The wrong alternative of volume control wiring diagram for nutone wall also can beget catastrophe ergo you must just take see of next right before we wish almost everything being protected from electricity dangers. To properly read a electrical wiring diagram, one provides to find out how the particular components in the method operate. 7 pin trailer plug diagram. The function of this automatic volume control circuit is to amplify signals without distorting its dynamic compression.

Everybody knows that reading 70 volt volume control wiring diagram is useful, because we can easily get too much info online in the reading materials.

2 humbuckers 3 1 volume 2 tones. Everybody knows that reading 70 volt volume control wiring diagram is useful, because we can easily get too much info online in the reading materials. The audio input signal from sources such as mp3 player and pc is fed to pin 8 of cd4066. To properly read a electrical wiring diagram, one provides to find out how the particular components in the method operate. Add volume for stereo audio amplifier use potentiometer youtube www.youtube.com. Niles volume control wiring diagram. What do i need to do? The function of this automatic volume control circuit is to amplify signals without distorting its dynamic compression. Home audio volume control wiring diagram. I printing the schematic and highlight the circuit i'm diagnosing to be able to make sure i am staying on the particular path. Fender hss strat wiring diagram 1 volume 2 tone. Ac schematics, which are also called ac elementary diagrams or three line diagrams, will show all three phases of the primary system individually. Hss strat 2 vol 1 master tone split wiring doubts.

Posting Komentar

0 Komentar